Page 3 sur 3
Re: Biblio pour le bureau
Posté : 07 déc. 2025, 15:29
par Olmy
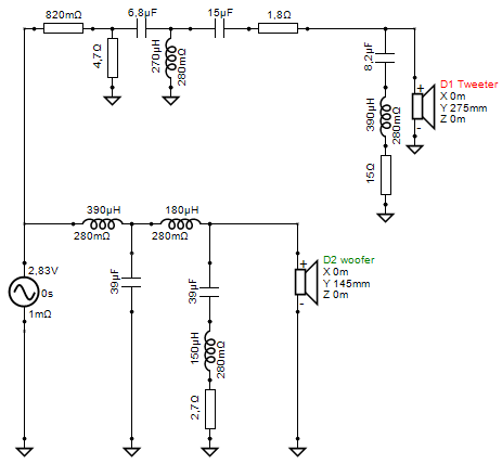
J'ajusterai l'event à l'écoute. j'ai attaqué le filtre.

- bib2 var3 XO-schema-3.png (22.73 Kio) Vu 930 fois

- bib2 var3 SPL.png (54.29 Kio) Vu 930 fois
Je n'ai pas fais de mesure de directivité.
L'impédance du filtre est faible, y a une astuce pour remonter ça sans tout refaire ?
Re: Biblio pour le bureau
Posté : 07 déc. 2025, 21:03
par Dagda
Deux trois choses.
- Oui, l'impédance est très faible. Tes HP sont en 4 ohms ?
- Pourquoi deux atténuateurs sur le tweeter ? Il doit-être possible de faire plus simple non ?
- Est-ce que tu as pris en compte l'effet de baffle de l'enceinte ?
- Pourquoi ton tweeter chute à ce point dans le haut ?
D.
Re: Biblio pour le bureau
Posté : 07 déc. 2025, 21:48
par Olmy
les hp sont en 4 ohms. pour la chute du tweeter, je voulais abaissé les aigues, mauvaise idée ?
Re: Biblio pour le bureau
Posté : 08 déc. 2025, 07:45
par Dagda
Impédance faible des HP il va falloir revoir le filtre pour que ça ne chute pas trop. Typiquement, utiliser une inductance avec une dcr plus forte pour la 0.27 mH (s'en servir pour faire une partie de l'atténuation).
Et non, il faut que la courbe globale soit à plat.
Je pense que tu as fait des trops fortes pentes.
Tu as les fichiers vituix qu'on bidouille aussi ?
Re: Biblio pour le bureau
Posté : 08 déc. 2025, 20:51
par Olmy
le voici
https://drive.google.com/drive/folders/ ... sp=sharing
A coté de ça, je m'interroge sur l'orientation du projet.
La caisse est un peu petite, l'évent devrait théoriquement atteindre 25cm. A 17cm, c'est déja compliqué. Et puis faire rentrer un filtre bien pentu sans qu'il ne perturbe le résultat du projet
Si je remplace l'évent par un passif (SB16PFCR-00), je récupère un peu de place mais il faudra refaire les mesures pour le filtre ?
Re: Biblio pour le bureau
Posté : 08 déc. 2025, 21:07
par Dagda
Par contre il manque tes fichiers fréquences et impédances pour qu'on puisse bidouiller ...
Et d'ailleurs, il n'y a pas d'impédance pour le tweeter ... ?
D.
Re: Biblio pour le bureau
Posté : 08 déc. 2025, 21:41
par Olmy
Re: Biblio pour le bureau
Posté : 21 déc. 2025, 22:09
par Olmy
Le filtrage passif est passé à la trappe.
La simulation n'a rien d'évidente alors la réalisation !!!
L'évent aussi, place au hp passif SB16PFCR.
L'ampli avec dsp m'a simplifié la tache. C'est très instructif. (TINYSINE TSA8804 V2 Module Amplificateur TDA7498E Bluetooth 5.1 DSP 4x100W 4 Ohm)
Tu testes, mesures, retestes, remesures,.... C'est cool.
Le temps passé en passif
La mise au point a été faite en situation réel sur le bureau.
Les bass ont été réhaussé (boost 5,9dB en dessous de 135Hz), la modif n'est pas sur la courbe.
Ca marche trés bien. Bonus, il y a un bass boost pour réhausser à faible volume.
Re: Biblio pour le bureau
Posté : 22 déc. 2025, 21:28
par Dagda
Tu aurais une mesure en champ libre et une reverse phase ?
Re: Biblio pour le bureau
Posté : 22 déc. 2025, 22:30
par Olmy
Je fais ça demain soir. Qu'est-ce que ça va apporté comme info ?
Le LR24 du woofer inversé est à 3kHz , le tweeter a 2kHz +3db (je ne sais pas pourquoi alors que le tweeter a plus de peps d'origine sur le papier)
C'est l'astuce que j'ai trouvé pour réhausser la zone 2-3kHz.
Mauvaise idée ? pas la bonne façon de procéder ?
en magenta, les 2 LR24 sont a 2kHz
Re: Biblio pour le bureau
Posté : 23 déc. 2025, 11:48
par Dagda
La mesure en champ libre, et fenêtrée, va permettre de ne voir que l'enceinte.
Idéalement il faudrait avoir les mesures polaires également et le champ proche.
Le reverse phase (inversion d'un des HP) permet de voir si ta jonction entre les deux HP est bien faite (d'autant plus que tu es en LR4).
D.