Page 1 sur 2
Projet 2,5 voies (Purifi PTT8 x2 + NSD1095N_X-Shape 25 cm)
Posté : 14 avr. 2024, 14:02
par jcga
Bonjour à tous,
je suis au stade de la réflexion pour une 2.5 voies avec une paire de PTT8.0X08 et du couple 1095N-16 avec un pavillon X-shape 25 cm...
- largeur 300 mm
- Hauteur 1100 mm
- Point de référence de mise au point centre du pav et à 797 mm du sol
- Le PTT8 du bas sera filtré en passif avec une self pour compenser le le passage de 2Pi à Pi et mis en parallèle avec le PTT8 du haut.
- Le couple de PTT8 et la compression seront en actif (2 x 250W/4 Ohms)
- Le filtrage/corrections sera à priori en FIR avec une Fc de 1250 Hz LR8 en phase linéaire
La 1ère question concerne le choix du positionnement vertical des deux PTT8 (h1 et h2 sur la figure) ?
A priori h2 sera de telle sorte que l'on rapproche au max les centre acoustique compression/woofer soit 795 mm
mais h1 ?
Tous les avis/suggestions sont les bienvenues
JC
Re: Projet 2,5 voies (Purifi PTT8 x2 + NSD1095N_X-Shape 25 cm)
Posté : 14 avr. 2024, 19:20
par xnwrx
Bonjour,
le 2.5 n'est à mon sens pas une bonne idée. Le passage de 2PI à PI reste à démontrer sur une largeur aussi faible. Le HP du bas se trouve trop éloigné de celui du haut et enfin une coupure à 1200 Hz avec pav et HP aussi gros n'est pas une super idée il vaudrait mieux couper plus bas.
Bon ça en fait des paramètres pas top top

Re: Projet 2,5 voies (Purifi PTT8 x2 + NSD1095N_X-Shape 25 cm)
Posté : 14 avr. 2024, 19:35
par Ragnarsson
C’est un 21cm, 1,2kHz ira en directivité mais il faut regarder si coté réponse et distorsion ce ptt8 peut aller aussi haut.
Chez Purifi il y a aussi un autre 21 cm grave medium qui monte mieux.
Re: Projet 2,5 voies (Purifi PTT8 x2 + NSD1095N_X-Shape 25 cm)
Posté : 14 avr. 2024, 20:30
par Ragnarsson
Test sur hifikompass
https://hificompass.com/en/reviews/puri ... -midwoofer
A 1,2kHz cela va être un peu haut si on regarde la H3 et la H5
Re: Projet 2,5 voies (Purifi PTT8 x2 + NSD1095N_X-Shape 25 cm)
Posté : 15 avr. 2024, 01:33
par Nicolas
Perso je coupe à 1250hz un SB23NBAC en LR48, quasi sur son pique de H3 à 1250/1300hz, sans self ni rien, une fois coupé la H3 ne remonte plus (on est à -6db sur une coupure en LR).
Royal

, donc bon à mon avis ça passe.
Pour les 2.5 le spécialiste c'est Kro, j'imagine que tu veux jouer sur l'effet de sol comme Agnostic1er fait aussi.
https://www.justdiyit.com/shockwave/
Re: Projet 2,5 voies (Purifi PTT8 x2 + NSD1095N_X-Shape 25 cm)
Posté : 15 avr. 2024, 07:07
par xnwrx
Pour la coupure à 1,2 kHz, je pensais surtout à la distance entre centres acoustiques qui ne colle pas.
Re: Projet 2,5 voies (Purifi PTT8 x2 + NSD1095N_X-Shape 25 cm)
Posté : 15 avr. 2024, 08:31
par Sensunda
Bonjour,
xnwrx a écrit : ↑14 avr. 2024, 19:20Le passage de 2PI à PI reste à démontrer sur une largeur aussi faible.
Le baffle Step existe quelques soit les dimensions du baffle

.
https://www.justdiyit.com/shockwave/3/
Re: Projet 2,5 voies (Purifi PTT8 x2 + NSD1095N_X-Shape 25 cm)
Posté : 15 avr. 2024, 08:48
par jcga
Ragnarsson a écrit : ↑14 avr. 2024, 19:35
C’est un 21cm, 1,2kHz ira en directivité mais il faut regarder si coté réponse et distorsion ce ptt8 peut aller aussi haut.
Chez Purifi il y a aussi un autre 21 cm grave medium qui monte mieux.
Il n'y a, à ma connaissance, qu'un seul modèle de PTT8.0X pour l'instant en 4 et 8 Ohms et les performances dans le médium sont très bonnes, voir le site Hificompass par exemple
Re: Projet 2,5 voies (Purifi PTT8 x2 + NSD1095N_X-Shape 25 cm)
Posté : 15 avr. 2024, 08:51
par Nicolas
xnwrx a écrit : ↑15 avr. 2024, 07:07
Pour la coupure à 1,2 kHz, je pensais surtout à la distance entre centres acoustiques qui ne colle pas.
ba c'est une 2.5 dont la partie mid est tres proche, pas de soucis
@jcga, Le PTT 8.0X tu l'as déjà dans une caisse quasi identique hors partie supérieur donc tu peux tester comme tu veux en fait
Re: Projet 2,5 voies (Purifi PTT8 x2 + NSD1095N_X-Shape 25 cm)
Posté : 15 avr. 2024, 08:54
par jcga
xnwrx a écrit : ↑14 avr. 2024, 19:20
Bonjour,
une coupure à 1200 Hz avec pav et HP aussi gros n'est pas une super idée il vaudrait mieux couper plus bas.
Bon ça en fait des paramètres pas top top
En fait si tu veux descendre bas, il faut un gros pav et donc augmenter la distance entre les centre acoustiques, c'est le chat qui se mord la queue
Re: Projet 2,5 voies (Purifi PTT8 x2 + NSD1095N_X-Shape 25 cm)
Posté : 15 avr. 2024, 08:57
par jcga
Par exemple, dans Vituixcad, on voit bien le "baffle step" de l'ordre de 5dB avec 30 cm de largeur quelque soit la position du hp sur le baffle
Re: Projet 2,5 voies (Purifi PTT8 x2 + NSD1095N_X-Shape 25 cm)
Posté : 15 avr. 2024, 09:04
par jcga
Oui, je cherche à déterminer la meilleure disposition des 8 pouces sachant que mes oreilles sont à 97 cm du sol au point d'écoute donc l'équation consiste à trouver les meilleures dimensions de l'enceinte pour satisfaire les contraintes suivante:
- hauteur d'écoute 97 cm
- env 25l de charge par 8 pouces en clos(non critique)
- acceptable en waf euh incontournable là...
Re: Projet 2,5 voies (Purifi PTT8 x2 + NSD1095N_X-Shape 25 cm)
Posté : 15 avr. 2024, 09:34
par Nicolas
dans ce cas tu mets le centre du pav à 97cm car c'est lui qui va focaliser l'attention.
Aucun probléme d'écartement centre à centre, on n'est jamais parfais (même avec un tweeter car il serait coupé plus haut) et c'est à mettre en relation avec la distance d'écoute donc... Faux probléme, j'ai quasi la même enceinte que toi en 2 voies et plus basse en finalisation là, la sensation de point source est bien sur le pav même trés proche.
Re: Projet 2,5 voies (Purifi PTT8 x2 + NSD1095N_X-Shape 25 cm)
Posté : 15 avr. 2024, 13:30
par Fledermaus
Et, question de noob : c'est quoi la méthode pour faire marcher une 2.5 voies sans discordance de phase ni annulations, alors qu'on coupe un woofer en laissant monter l'autre ?
Re: Projet 2,5 voies (Purifi PTT8 x2 + NSD1095N_X-Shape 25 cm)
Posté : 15 avr. 2024, 13:43
par Nicolas
les deux sont coupés en haut, l'un avec la compression à 1250hz, l'autre avec l'effet de baffle en quelque sorte donc plus bas, là il en profite pour mettre deux hauteurs différentes pour diluer la reflection au sol (ça joue un chouilla sur les modes aussi normallement)
Re: Projet 2,5 voies (Purifi PTT8 x2 + NSD1095N_X-Shape 25 cm)
Posté : 15 avr. 2024, 13:55
par Fledermaus
OK pour la dilution du floor bounce, mais du coup les 2 woofers ont le même filtrage électrique ou pas ?
Re: Projet 2,5 voies (Purifi PTT8 x2 + NSD1095N_X-Shape 25 cm)
Posté : 15 avr. 2024, 13:56
par jcga
Fledermaus a écrit : ↑15 avr. 2024, 13:30
Et, question de noob : c'est quoi la méthode pour faire marcher une 2.5 voies sans discordance de phase ni annulations, alors qu'on coupe un woofer en laissant monter l'autre ?
Celui du bas est filtré deux fois, une fois en 1er ordre par une self en série fc dans les 100-150 Hz compte tenu de la largeur du baffle, et comme il est monté en parallèle avec celui du haut, une 2ème fois avec un LR 48 dB. A Fc (-6 dB) son amplitude est environs 15 à 20 dB plus bas déjà
Re: Projet 2,5 voies (Purifi PTT8 x2 + NSD1095N_X-Shape 25 cm)
Posté : 15 avr. 2024, 14:17
par Sensunda
Fledermaus a écrit : ↑15 avr. 2024, 13:55OK pour la dilution du floor bounce, mais du coup les 2 woofers ont le même filtrage électrique ou pas ?
J'ai posté le lien pour la Shockwave plus haut, cela devrait t'apporter une réponse

.
Re: Projet 2,5 voies (Purifi PTT8 x2 + NSD1095N_X-Shape 25 cm)
Posté : 15 avr. 2024, 14:31
par Nicolas
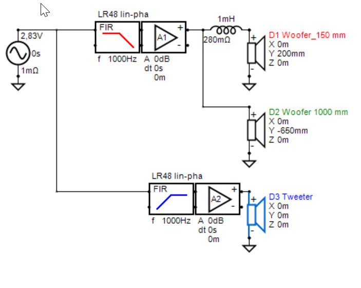
une 2.5 typique c'est filtré comme ça donc non pas le même filtrage en haut et pas de coupure en bas pour les deux :
On récupére du SPL max et de la sensibilité au passage
Re: Projet 2,5 voies (Purifi PTT8 x2 + NSD1095N_X-Shape 25 cm)
Posté : 15 avr. 2024, 15:16
par jcga
Peut être un problème de vocabulaire, on va prendre un exemple simplifié
2 voies 2 hp (1 woofer + 1 tweeter) Fc_1 1 kHz:
le baffle step théorique fait perdre 6 dB de sensibilité au woofer dans les basses fréquences
2.5 voies:
on utilise 1 woofer sup pour compenser cette perte dans les basses fréquences avec un filtre passe bas du 1er ordre avec une fc_2 100-200 Hz selon le baffle. En l’occurrence dans le cas envisagé ici, une self série monté en parallèle avec le woofer du haut

- 2.5 voies.jpg (39.6 Kio) Vu 2444 fois
Le baffle step est ainsi compensé et on ne perd pas en rendement. Petit bénéfice on double la Sd.
Les
deux woofers (celui du haut + self/hp du bas en parallèle) peuvent être coupés à Fc_1 en actif.
Je ne vois pas le problème