Page 3 sur 6
Re: 10RS350/Lavoce MAF061.50/Lavoce DF10.172K sur X-Shape X17
Posté : 13 mai 2025, 18:39
par Dagda
Entre 2k et 3k en gros.
Re: 10RS350/Lavoce MAF061.50/Lavoce DF10.172K sur X-Shape X17
Posté : 14 mai 2025, 09:28
par Lionel83
Re: 10RS350/Lavoce MAF061.50/Lavoce DF10.172K sur X-Shape X17
Posté : 14 mai 2025, 10:24
par Dagda
Ouai donc elle va quand même s'en prendre pas mal dans les dents ...
J'ai eu le cas quand j'ai fait la mise au point de l'enceinte imprimé 3D ... J'étais parti sur un filtre et les composants étaient bigrement chaud.
Donc, faut trouver une autre manière de faire.
Et ça serait bien d'avoir le hors axe pour savoir si tu ne vas pas te chopper un regain d'énergie problématique une fois les enceintes en place !
D.
Re: 10RS350/Lavoce MAF061.50/Lavoce DF10.172K sur X-Shape X17
Posté : 14 mai 2025, 11:14
par Lionel83
Je pense que j'interprète mal les courbes mais pour moi à 2000 et 3000hz ça dépasse pas 5w ???
Re: 10RS350/Lavoce MAF061.50/Lavoce DF10.172K sur X-Shape X17
Posté : 14 mai 2025, 11:32
par Dagda
Alors oui c'est pas énorme comme puissance, mais si tu attaques avec le filtre en premier, ça sera plus confortable pour l'atténuation.
Après je comprends que l'impédance se casse la gueule !
D'ailleurs, c'est juste le tweeter qui fait que ça tombe ?
D.
Re: 10RS350/Lavoce MAF061.50/Lavoce DF10.172K sur X-Shape X17
Posté : 14 mai 2025, 11:55
par Lionel83
Ben j'arrive à ça , pas vraiment top
Re: 10RS350/Lavoce MAF061.50/Lavoce DF10.172K sur X-Shape X17
Posté : 14 mai 2025, 14:10
par Kro
L'impédance chute trop en haut.
Re: 10RS350/Lavoce MAF061.50/Lavoce DF10.172K sur X-Shape X17
Posté : 14 mai 2025, 14:28
par Dagda
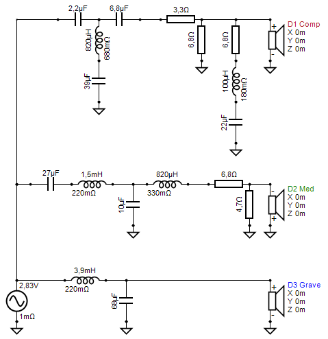
Alors, j'ai repris tes mesures, j'ai exporté pour pouvoir faire le Vituix et j'arrive à ça :
/!\ GROSSE BOULETTE - NE PAS TENIR COMPTE /!\
Cependant, 2 réserves :
1 - j'ai un doute sur les phases vu ce que j'ai en finalité une fois les courbes traitées.
2 - Je n'ai pas ajouté le champ proche du médium, il est possible d'avoir un peu plus de niveau dans le bas médium (mettre 27µF au lieu de 33µF et jouer sur la 5.6R du LPAD médium en mettant un 4.7R ...)
L'impédance est un peu plus "cool" même si elle chute un peu dans l'aigu (mais on a toujours 7 Ohms à 20k).
Le minimum est à 4.3 Ohms à 140Hz
C'est la 6.8R du LPAD du médium qui mange le plus, mais même avec 100Wrms (@4 ohms) elle ne doit dissiper que 2.25W max à 1700 Hz (Pink 3k).
D.
Re: 10RS350/Lavoce MAF061.50/Lavoce DF10.172K sur X-Shape X17
Posté : 14 mai 2025, 14:59
par Lionel83
Merciiiiii
moi j'ai passé des heures pour arrivé a quelque chose de correct et toi en un rien de temps tu me sors un filtre 10 fois mieux avec moins de composants

, bien pris note de tes remarques , j'ai vraiment encore beaucoup de choses à apprendre
J'avais un créneau entre 12h et 14h pour faire les mesures hors axe mais finalement ça pas été possible et vu mon emploi du temps ça sera pas avant semaine prochaine
Je vais commencé par construire un filtre prototype, je dois avoir tout ce qu'il faut .....
Re: 10RS350/Lavoce MAF061.50/Lavoce DF10.172K sur X-Shape X17
Posté : 14 mai 2025, 15:02
par Dagda
Tu as bien fait toutes les mesures en étant dans l'axe de l'aigu ?
Attend de tester le filtre avant de dire que c'est nickel
Si tu as un petit regain hors axe autour des 3k tu peux jouer avec la 6.8R du correcteur RLC sur l'aigu pour creuser un peu à cette fréquence.
D.
Re: 10RS350/Lavoce MAF061.50/Lavoce DF10.172K sur X-Shape X17
Posté : 14 mai 2025, 15:10
par Lionel83
Oui M'Sieur, sans bouger le micro
(Par tout hasard tu pourrais m'envoyer le filtre en meilleur définition

)
Re: 10RS350/Lavoce MAF061.50/Lavoce DF10.172K sur X-Shape X17
Posté : 14 mai 2025, 15:16
par Dagda
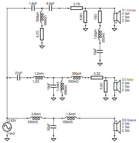
Il faudra probablement ajuster un peu les DCR des selfs suivant ce que tu as ou ce que tu trouves.
/!\ GROSSE BOULETTE - NE PAS TENIR COMPTE /!\

- Lioinel XO-schema-1.png (24.78 Kio) Vu 9361 fois
Sinon le ZIP complet pour Vituix (toujours avec la réserve sur les phases ...)
Je regarde pour les phases quand même, si j'ai pas loupé un truc ...
Re: 10RS350/Lavoce MAF061.50/Lavoce DF10.172K sur X-Shape X17
Posté : 14 mai 2025, 15:22
par Dagda
Ah ... un piste peut-être ... il faut que je refasse le truc ... attend un peu du coup

Re: 10RS350/Lavoce MAF061.50/Lavoce DF10.172K sur X-Shape X17
Posté : 14 mai 2025, 15:30
par Lionel83
D'acc
Effectivement faudra revoir les DCR en fonction de mes selfs
Re: 10RS350/Lavoce MAF061.50/Lavoce DF10.172K sur X-Shape X17
Posté : 14 mai 2025, 16:37
par Dagda
Ah bah voilà, j'ai trouvé pourquoi les phases me semblaient étrange ...
J'ai calculé en considérant l'aigu arrivant en premier ... sauf que c'est le grave qui arrive en premier
Bref, j'ai refait tout les exports avec le merge des champs proche sur le grave et sur le médium.
En plus clair

- Lioinel XO-V2.png (26.39 Kio) Vu 9290 fois
Alors, attention, l'ordre des composants sur le médium a son importance.
C'est un peu étrange mais c'est pour avoir une impédance qui ne descende pas sous les 4 ohms.
Si on place les cellules "classiquement" avec le passe haut puis le passe bas (ou inversement) l'impédance descend à 2.5 Ohms et la 3.3R série du LPAD du médium s'en prend plein la tronche.
Il faut juste trouver une 1.2mH avec une forte DCR ou alors, 1.2mH faible DCR + R série (genre 0.2 DCR + 1R)
Pour jouer sur les niveaux du médium et de l'aigu il faut plutôt jouer sur la R en // sur le LPAD.
Là, on doit pas être trop mal.
Si tu veux des selfs pour tester tu me MP, j'ai un stock au besoin
D.
PS : Le projet complet.
Re: 10RS350/Lavoce MAF061.50/Lavoce DF10.172K sur X-Shape X17
Posté : 14 mai 2025, 17:07
par Lionel83
Alors là !!!!, Un très grand merci pour ton aide et tes explications

, champion
Merci pour ta propo sur les selfs mais normalement j'en ai pas mal en stock , des grosses et des petites que je bobine ou débobine en fonction de la valeur souhaitée, je crois même que je vais ressortir ma "bobineuse manuelle" que j'utilisais à la grande époque où je bobinais mes transfos d'alim et de sortie pour des amplis à tubes

, il me reste pas mal de fil de cuivre émaillé aussi
Re: 10RS350/Lavoce MAF061.50/Lavoce DF10.172K sur X-Shape X17
Posté : 14 mai 2025, 20:27
par Dagda
Mais de rien
Faudra voir avec l'évent et ce que donne le grave, mais il faudra peut-être ajuster le niveau du médium et de l'aigu selon la compensation de l'effet de baffle. C'est toujours la partie la plus délicate quand on fait un filtre passif ... Bon au pire un coup d'égalisation une fois en place, mais bon si on peut être bien dés le départ !
D.
Re: 10RS350/Lavoce MAF061.50/Lavoce DF10.172K sur X-Shape X17
Posté : 21 mai 2025, 13:21
par Lionel83
Hello, enfin j'ai pu faire quelques mesure polaire du médium pavilloné
pour moi il se comporte pas mal jusqu'à 2khz
Re: 10RS350/Lavoce MAF061.50/Lavoce DF10.172K sur X-Shape X17
Posté : 21 mai 2025, 13:30
par Kro
Ca a l'air pas mal oui
Re: 10RS350/Lavoce MAF061.50/Lavoce DF10.172K sur X-Shape X17
Posté : 21 mai 2025, 21:17
par Lionel83
Ben ça alors , JBL me copie