Bonjour à tous.

Vous pouvez désormais, si l'envie vous en dit, soutenir SoundPixelLab - Vous retrouverez les informations sur ce lien en dessous
Soutenir SoundPixelLab

Merci à vous !

[Pimp My Speaker] - Eltax Monitor III

Avatar du membre
Dagda
Fondateur
Messages : 1855
Enregistré le : 08 mars 2024, 17:16
Localisation : Est parisien (94)
Contact :

[Pimp My Speaker] - Eltax Monitor III

Message par Dagda »

Nouvelle vidéo avec un nouveau concept - Pimp My Speaker.

En gros, on fait du tweak !

Les mesures ont été faites en respectant un protocole assez proche des recommandations du CTA-2034-A
- Mesures dans l'axe de l'aigu à 1m de la face avant
- Tension à 2.83 Vrms
- Polaires horizontales et verticales -90° à +90°

Les fichiers MDAT




Vidéo Bonus !



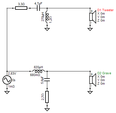
Les schémas :

Filtre d'origine :
Image

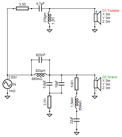
Pimp 2
Image

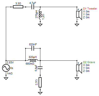
Pimp 3
Image

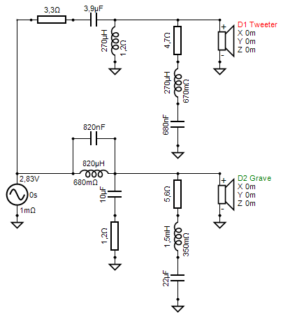
Pimp 4
Image


:D
 

POSTREACT(ions) SUMMARY

https://www.youtube.com/@SoundPixelLab
La tolérance atteindra un tel niveau que les personnes intelligentes seront interdites de toutes réflexions pour ne pas offenser les imbéciles.
Pio2001
130 dB
Messages : 596
Enregistré le : 18 mars 2024, 00:29

Re: [Pimp My Speaker] - Eltax Monitor III

Message par Pio2001 »

Très sympa, cette vidéo ! Merci.

Quelques critiques sur la forme :
-La musique de fond est très distrayante. Pas qu'elle soit trop forte, mais le sax et la caisse claire attirent l'attention et semblent te couper la parole. Il faudrait utiliser vraiment de la musique d'ascenseur, genre de la guitare acoustique sans dynamique. Le but est qu'à la fin de la vidéo, on ne se soit même pas rendus compte qu'il y avait une musique.
+J'aime la transition entre les plans similaires, qui escamote l'image en cours pour en introduire une autre. C'est bien mieux que l'horrible changement de niveau de zoom qu'on voit partout sur Youtube et qui me donne la gerbe (comme dans le sketch des inconnus sur Biouman).

Comme enceinte à pimper, j'ai des Dynaudio Gemini de la Maison du Haut-Parleur. Dynaudio proposait trois filtres avec le tweeter à +1, 0 ou -1. La Maison du HP ne fournissait que le plan du filtre à +1. On voyait aussi sur le web un plan de filtre du 4e ordre a priori meilleur que les trois proposés par Dynaudio. Y a certainement moyen de les améliorer. Et même de bricoler un commutateur pour switcher entre les trois filtres, qui ne diffèrent que de la valeur d'une résistance.
Par contre elles sont pas très pratiques. Le filtre est collé à l'intérieur (mais on peut l'arracher).
 

POSTREACT(ions) SUMMARY

Avatar du membre
Kro
Fondateur
Messages : 838
Enregistré le : 08 mars 2024, 17:05
Localisation : Isère (38)
Contact :

Re: [Pimp My Speaker] - Eltax Monitor III

Message par Kro »

Dylan connait bien les gemini :ane
 

POSTREACT(ions) SUMMARY

Avatar du membre
Dagda
Fondateur
Messages : 1855
Enregistré le : 08 mars 2024, 17:16
Localisation : Est parisien (94)
Contact :

Re: [Pimp My Speaker] - Eltax Monitor III

Message par Dagda »

Ah oui, la Gemini je connais bien :smile

viewtopic.php?t=92

Elle est en 2.5 voies chez moi :p

Je prend note concernant la musique.
Comme j'aime bien les deux, ça ne m'a pas plus dérangé que ça :up

D.
 

POSTREACT(ions) SUMMARY

https://www.youtube.com/@SoundPixelLab
La tolérance atteindra un tel niveau que les personnes intelligentes seront interdites de toutes réflexions pour ne pas offenser les imbéciles.
milanoze
10 dB
Messages : 25
Enregistré le : 05 janv. 2025, 14:51

Re: [Pimp My Speaker] - Eltax Monitor III

Message par milanoze »

Je confirme, très bon concept :up

Cela change des points spécifiques techniques avec une enceinte abordée vendue à la tonne....et qui a alimenté nombre de post sur le forum voisin et ailleurs au vu de son prix (129 euros à l'époque et régulièrement en promo à 99 euros)

La manière d'aborder le thème est maligne, bien raconté et dans un format pas trop long donc on ne se lasse pas. J'ajouterai au commentaire de Pio, même si pour moi la musique me convient, peut être une question de niveau trop élevé par rapport à ta voix.

En tout cas, bravo et merci.....moi qui suis une chèvre en électronique, je me sens regaillardi pour tenter l'aventure.....je vous ai pas dit ? C'est mes toutes premières enceintes :ane :ane :ane
 

POSTREACT(ions) SUMMARY

Avatar du membre
Dagda
Fondateur
Messages : 1855
Enregistré le : 08 mars 2024, 17:16
Localisation : Est parisien (94)
Contact :

Re: [Pimp My Speaker] - Eltax Monitor III

Message par Dagda »

Merci :up

Si tu veux tenter l'aventure, n'hésite pas, le gain est vraiment notable !

Pour l'aspect niveau audio, j'ai testé au casque et avec mes enceintes de bureau pour voir si le niveau n'était pas trop fort.
Ca passait bien chez moi mais si vous êtes déjà deux à faire le même retour, je vais voir pour le prochain épisode :wink

Je vous raconterai les galères que j'ai eu avec ces enceintes (d'occasion) dans pas longtemps, il faut que je fasse des photos :smile

D.
 

POSTREACT(ions) SUMMARY

https://www.youtube.com/@SoundPixelLab
La tolérance atteindra un tel niveau que les personnes intelligentes seront interdites de toutes réflexions pour ne pas offenser les imbéciles.
milanoze
10 dB
Messages : 25
Enregistré le : 05 janv. 2025, 14:51

Re: [Pimp My Speaker] - Eltax Monitor III

Message par milanoze »

Bien sur que l'aventure va se tenter ! Je suis déjà en train de regarder si j'ai cette version de filtre ou un autre :smile

Un bémol cependant....ça ne changera pas ce qui m'a décidé à les remplacer.....un simple triangle sur une musique de Dave Brubeck que j'entendais sur une enceinte 3 voies bas de gamme technics des années 90 et rien sur la Eltax, plus de triangle dans le jazz band....

Ce faisant et pour quelques années en plus, mon audition est peut etre moindre :vieux

Edit : Bon pas de bol, ce n'est pas le même filtre, faut tout reprendre...
 

POSTREACT(ions) SUMMARY

Avatar du membre
Dagda
Fondateur
Messages : 1855
Enregistré le : 08 mars 2024, 17:16
Localisation : Est parisien (94)
Contact :

Re: [Pimp My Speaker] - Eltax Monitor III

Message par Dagda »

Ah merdoume !

Tu as une photo du filtre ?

D.
 

POSTREACT(ions) SUMMARY

https://www.youtube.com/@SoundPixelLab
La tolérance atteindra un tel niveau que les personnes intelligentes seront interdites de toutes réflexions pour ne pas offenser les imbéciles.
Avatar du membre
Fledermaus
130 dB
Messages : 479
Enregistré le : 21 mars 2024, 19:14
Localisation : Auvergne

Re: [Pimp My Speaker] - Eltax Monitor III

Message par Fledermaus »

Très sympa ce format, beau boulot !
Ca pourrait être intéressant et didactique, si ça n'allonge pas trop la vidéo, de s'attarder un peu sur le raisonnement et les essais en simu qui aboutissent aux tweaks de filtre - et aussi, un peu comme Erin, de proposer un petit test d'écoute A-B sans prétention sur du bruit rose, histoire de rendre perceptibles les changements de tonalité... mais sinon j'insiste, super idée, super format et super réalisation !
 

POSTREACT(ions) SUMMARY

milanoze
10 dB
Messages : 25
Enregistré le : 05 janv. 2025, 14:51

Re: [Pimp My Speaker] - Eltax Monitor III

Message par milanoze »

Et voilà mon mien, self à air en prime :whistle

Les 2 condos : Spirit 3,9uF , et le petit bleu 10uF
 

POSTREACT(ions) SUMMARY

Fichiers joints
20250622_125412[1].jpg
Avatar du membre
Sensunda
Fondateur
Messages : 831
Enregistré le : 08 mars 2024, 18:05

Re: [Pimp My Speaker] - Eltax Monitor III

Message par Sensunda »

Dagda a écrit : 21 juin 2025, 19:34 Merci :up

Si tu veux tenter l'aventure, n'hésite pas, le gain est vraiment notable !

Pour l'aspect niveau audio, j'ai testé au casque et avec mes enceintes de bureau pour voir si le niveau n'était pas trop fort.
Ca passait bien chez moi mais si vous êtes déjà deux à faire le même retour, je vais voir pour le prochain épisode :wink

Je vous raconterai les galères que j'ai eu avec ces enceintes (d'occasion) dans pas longtemps, il faut que je fasse des photos :smile

D.
Je confirme, musique un poil forte, je n'avais pas remarqué ça lors des essais :oops:
 

POSTREACT(ions) SUMMARY

"La musique c'est du bruit qui pense" Victor HUGO
Avatar du membre
Dagda
Fondateur
Messages : 1855
Enregistré le : 08 mars 2024, 17:16
Localisation : Est parisien (94)
Contact :

Re: [Pimp My Speaker] - Eltax Monitor III

Message par Dagda »

Fledermaus a écrit : 22 juin 2025, 11:59 Très sympa ce format, beau boulot !
Ca pourrait être intéressant et didactique, si ça n'allonge pas trop la vidéo, de s'attarder un peu sur le raisonnement et les essais en simu qui aboutissent aux tweaks de filtre - et aussi, un peu comme Erin, de proposer un petit test d'écoute A-B sans prétention sur du bruit rose, histoire de rendre perceptibles les changements de tonalité... mais sinon j'insiste, super idée, super format et super réalisation !
Merci :)

L'idée n'est justement de pas trop rentrer dans les détails.
Ca permet de ratisser un peu plus large en public et ça fait une vidéo assez courte.

Faire une écoute A-B ... bah, oui, mais ça sera pas vraiment pertinent une fois en vidéo et compressé par Youtube :sorry
Les courbes de mesures me semble plus parlant.
Sensunda a écrit : 22 juin 2025, 14:08Je confirme, musique un poil forte, je n'avais pas remarqué ça lors des essais :oops:
Alors je viens de comparer entre ma vidéo montée et la vidéo sur youtube.
Ok, la musique est un peu forte. Par contre Youtube fait un truc sur le son qui est dégueulasse !
Il doit normaliser à mort ou je sais pas quoi parce que les aigus ressortent à fond alors que ce n'est pas le cas sur ma vidéo en sortie de montage ... il faut que j'investigue pourquoi ...
milanoze a écrit : 22 juin 2025, 12:59 Et voilà mon mien, self à air en prime :whistle

Les 2 condos : Spirit 3,9uF , et le petit bleu 10uF
C'est l'autre filtre dont je parle dans la vidéo.
Il faudrait voir si les HP sont les mêmes et s'ils n'ont pas juste modifié le filtre, mais pour ça, faut mesurer ...

D.
 

POSTREACT(ions) SUMMARY

https://www.youtube.com/@SoundPixelLab
La tolérance atteindra un tel niveau que les personnes intelligentes seront interdites de toutes réflexions pour ne pas offenser les imbéciles.
Pio2001
130 dB
Messages : 596
Enregistré le : 18 mars 2024, 00:29

Re: [Pimp My Speaker] - Eltax Monitor III

Message par Pio2001 »

Dagda a écrit : 22 juin 2025, 22:11Alors je viens de comparer entre ma vidéo montée et la vidéo sur youtube.
Ok, la musique est un peu forte. Par contre Youtube fait un truc sur le son qui est dégueulasse !
Il doit normaliser à mort ou je sais pas quoi parce que les aigus ressortent à fond alors que ce n'est pas le cas sur ma vidéo en sortie de montage ... il faut que j'investigue pourquoi ...
Vérifie déjà en cliquant sur l'engrenage du lecteur Youtube que tu n'as pas "Volume stable" activé :
Youtube.jpg
Youtube.jpg (56.5 Kio) Vu 3126 fois
Sans cette option, théoriquement, Youtube ne compresse pas la dynamique. Mais il change le volume sonore quand c'est possible, afin d'harmoniser l'ensemble de ses vidéos.

Sur PC, sous Chrome, d'après les "stats pour les nerds", le flux audio est toujours le 251, quelle que soit la résolution, de 144p à 2160p50.
C'est de l'opus, 135 kbps dans le cas de ta vidéo.
 

POSTREACT(ions) SUMMARY

Avatar du membre
Fledermaus
130 dB
Messages : 479
Enregistré le : 21 mars 2024, 19:14
Localisation : Auvergne

Re: [Pimp My Speaker] - Eltax Monitor III

Message par Fledermaus »

Dagda a écrit : 22 juin 2025, 22:11 L'idée n'est justement de pas trop rentrer dans les détails.
Ca permet de ratisser un peu plus large en public et ça fait une vidéo assez courte.
Ah, alors si c'est un choix éditorial, je m'incline...
Faire une écoute A-B ... bah, oui, mais ça sera pas vraiment pertinent une fois en vidéo et compressé par Youtube :sorry
Les courbes de mesures me semble plus parlant.
On entend pas mal sur YouTube, regarde les vidéos d'Erin, quand il fait alterner le bruit rose d'origine et ce qui sort de l'enceinte, on entend bien la différence, et on la rapporte assez facilement à la courbe de réponse.
D'ailleurs, le bruit rose est dans nul doute plus discriminant pour cet exercice que Hotel California en boucle :ane
 

POSTREACT(ions) SUMMARY

milanoze
10 dB
Messages : 25
Enregistré le : 05 janv. 2025, 14:51

Re: [Pimp My Speaker] - Eltax Monitor III

Message par milanoze »

Dagda a écrit : 22 juin 2025, 22:11
Fledermaus a écrit : 22 juin 2025, 11:59 Très sympa ce format, beau boulot !
Ca pourrait être intéressant et didactique, si ça n'allonge pas trop la vidéo, de s'attarder un peu sur le raisonnement et les essais en simu qui aboutissent aux tweaks de filtre - et aussi, un peu comme Erin, de proposer un petit test d'écoute A-B sans prétention sur du bruit rose, histoire de rendre perceptibles les changements de tonalité... mais sinon j'insiste, super idée, super format et super réalisation !
Merci :)

L'idée n'est justement de pas trop rentrer dans les détails.
Ca permet de ratisser un peu plus large en public et ça fait une vidéo assez courte.

Faire une écoute A-B ... bah, oui, mais ça sera pas vraiment pertinent une fois en vidéo et compressé par Youtube :sorry
Les courbes de mesures me semble plus parlant.
Sensunda a écrit : 22 juin 2025, 14:08Je confirme, musique un poil forte, je n'avais pas remarqué ça lors des essais :oops:
Alors je viens de comparer entre ma vidéo montée et la vidéo sur youtube.
Ok, la musique est un peu forte. Par contre Youtube fait un truc sur le son qui est dégueulasse !
Il doit normaliser à mort ou je sais pas quoi parce que les aigus ressortent à fond alors que ce n'est pas le cas sur ma vidéo en sortie de montage ... il faut que j'investigue pourquoi ...
milanoze a écrit : 22 juin 2025, 12:59 Et voilà mon mien, self à air en prime :whistle

Les 2 condos : Spirit 3,9uF , et le petit bleu 10uF
C'est l'autre filtre dont je parle dans la vidéo.
Il faudrait voir si les HP sont les mêmes et s'ils n'ont pas juste modifié le filtre, mais pour ça, faut mesurer ...

D.
Oui....c'est l'autre filtre et mesurer les HPS, je ne sais pas faire malgré les vidéos, pb de plugin, son dans rew bref...du bonheur
 

POSTREACT(ions) SUMMARY

Avatar du membre
Dagda
Fondateur
Messages : 1855
Enregistré le : 08 mars 2024, 17:16
Localisation : Est parisien (94)
Contact :

Re: [Pimp My Speaker] - Eltax Monitor III

Message par Dagda »

milanoze a écrit : 23 juin 2025, 00:54Oui....c'est l'autre filtre et mesurer les HPS, je ne sais pas faire malgré les vidéos, pb de plugin, son dans rew bref...du bonheur
Tu peux ouvrir un sujet pour que l'on t'aide à la configuration de REW.
Faut juste nous faire un listing détaillé de ton matos pour que l'on t'aide au mieux :wink

@pio2001 - Je vais regarder ça (en effet le volume stable est activé, il faut que j'écoute la différence - il n’empêche que oui, la musique est un peu forte)

D.
 

POSTREACT(ions) SUMMARY

https://www.youtube.com/@SoundPixelLab
La tolérance atteindra un tel niveau que les personnes intelligentes seront interdites de toutes réflexions pour ne pas offenser les imbéciles.
Pierre.B
10 dB
Messages : 18
Enregistré le : 24 mars 2024, 11:52

Re: [Pimp My Speaker] - Eltax Monitor III

Message par Pierre.B »

J'ai beaucoup aimé ce format et tes explications sur les différentes modifications, bravo Dylan !

tiens un épisode sur les prestige 4i de elipson ? ;)
 

POSTREACT(ions) SUMMARY

Avatar du membre
Dagda
Fondateur
Messages : 1855
Enregistré le : 08 mars 2024, 17:16
Localisation : Est parisien (94)
Contact :

Re: [Pimp My Speaker] - Eltax Monitor III

Message par Dagda »

Pierre.B a écrit : 23 juin 2025, 14:18 J'ai beaucoup aimé ce format et tes explications sur les différentes modifications, bravo Dylan !

tiens un épisode sur les prestige 4i de elipson ? ;)
Merci :)

Grosses bestioles les Prestige 4i ... Tu les as ?

D.
 

POSTREACT(ions) SUMMARY

https://www.youtube.com/@SoundPixelLab
La tolérance atteindra un tel niveau que les personnes intelligentes seront interdites de toutes réflexions pour ne pas offenser les imbéciles.
Pierre.B
10 dB
Messages : 18
Enregistré le : 24 mars 2024, 11:52

Re: [Pimp My Speaker] - Eltax Monitor III

Message par Pierre.B »

Oui je les ai :D
j'avais lu des choses et autres sur le forum HCFR en modification mais je serais curieux de ton approche dans ce format de vidéo. qui d'ailleurs est très accessible pour moi et mes notions de débutant en audio mesure etc
 

POSTREACT(ions) SUMMARY

Avatar du membre
Dagda
Fondateur
Messages : 1855
Enregistré le : 08 mars 2024, 17:16
Localisation : Est parisien (94)
Contact :

Re: [Pimp My Speaker] - Eltax Monitor III

Message par Dagda »

Si tu es dans l'est Parisien ... :smile
 

POSTREACT(ions) SUMMARY

https://www.youtube.com/@SoundPixelLab
La tolérance atteindra un tel niveau que les personnes intelligentes seront interdites de toutes réflexions pour ne pas offenser les imbéciles.
Répondre